豆豆网

 找回密码
 立即注册

QQ登录

只需一步,快速开始

查看: 1679|回复: 0

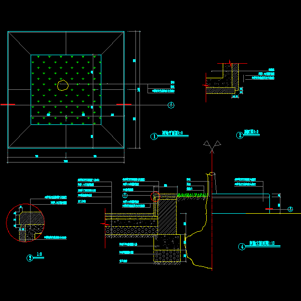
一份树池结构dwg格式详细设计CAD图纸(剖面图)

[复制链接]

0

主题

0

帖子

1154

积分

超级版主

Rank: 8Rank: 8

积分
1154
发表于 2020-4-29 19:48:55 | 显示全部楼层 |阅读模式

该帖子包含附件可供参考学习和下载,您可以 搜索 更多您想要的资源


此图为某树池结构详图,包括平立剖面图等,可供参考下载。

一份树池结构dwg格式详细设计CAD图纸(剖面图)
第 1 张图
以上是部分图纸截图,有些图框没有放大后再截图,可能截图里不清晰或者看不到内容,您可以在下载后查看具体内容

温馨提示:该资料由网友于2020-4-29 19:48:55上传分享,您可以下载该资料进行学习和参考,如有侵权内容或者违法行为,请及时联系站长删除,如有疑问,您可以在结构设计专区发帖交流相关知识。

附件2099v11ecwddf0ec2fe10cc.rar

2.66 MB

下载  售价: 100 积分    赚积分

相关帖子

回复

使用道具 举报

您需要登录后才可以回帖 登录 | 立即注册

本版积分规则

QQ|联系我们|豆豆网 ( 苏ICP备20004746号-1 )

GMT+8, 2025-12-24 12:45 , Processed in 0.016062 second(s), 27 queries .

本站所有内容均由网友自主分享,如有侵权内容或者违法行为,请及时联系站长删除,本站将根据实际情况进行积分奖励!请查看:免责声明

快速回复 返回顶部 返回列表