豆豆网

 找回密码
 立即注册

QQ登录

只需一步,快速开始

查看: 658|回复: 0

一份知名综合楼弱电CAD施工图纸(门禁、停车场、一卡通系统)

[复制链接]

0

主题

0

帖子

1384

积分

超级版主

Rank: 8Rank: 8

积分
1384
发表于 2020-2-18 09:05:34 | 显示全部楼层 |阅读模式

该帖子包含附件可供参考学习和下载,您可以 搜索 更多您想要的资源


  • 建筑类别:住宅,办公,餐饮
  • 建筑高度类型:高层建筑
  • 建筑地上层数:32层
  • 建筑地下层数:2层
  • 图纸设计深度:施工图
  • 参考图纸:31张
  • 设计年代:近代
  • 弱电设计:视频监控系统,出入口控制系统,巡更管理系统,停车场管理系统,综合布线系统,有线电视和卫星接收系统,机房工程

附件详情

  • 1、设计说明
  • 2、1#楼网络、电话配线系统图
  • 3、1#楼有线电视系统图
  • 4、2#楼一单元网络、电话配线系统图
  • 5、监控系统图
  • 6、停车场管理系统图
  • 7、1#可视对讲系统图
  • 8、1#楼一层 弱电平面图
  • 9、地下一层监控及广播平面图
  • 10、监控室布置图及电视墙、操作台大样图

附件详情

该附件为[四川]知名综合楼弱电全套施工图纸(门禁、停车场、一卡通系统),共31张。
设计包括:综合布线系统、有线电视系统、可视对讲系统、闭路电视监控系统、巡更系统、门禁、停车场及一卡通系统、UPS不间断电源系统、弱电机房工程等等。

五~二十四层弱电平面图

闭路电视监控系统图

1#楼对讲系统图

停车场管理系统图

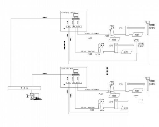
弱电门禁系统 - 1
第 1 张图
弱电门禁系统 - 2
第 2 张图
弱电门禁系统 - 3
第 3 张图
弱电门禁系统 - 4
第 4 张图
弱电门禁系统 - 5
第 5 张图
以上是部分图纸截图,有些图框没有放大后再截图,可能截图里不清晰或者看不到内容,您可以在下载后查看具体内容

温馨提示:该资料由网友于2020-2-18 09:05:34上传分享,您可以下载该资料进行学习和参考,如有侵权内容或者违法行为,请及时联系站长删除,如有疑问,您可以在建筑施工专区发帖交流相关知识。

附件2099v11edecs0eecss2fdcdcdc.rar

8.54 MB

下载  售价: 100 积分    赚积分

弱电门禁系统相关帖子

回复

使用道具 举报

您需要登录后才可以回帖 登录 | 立即注册

本版积分规则

QQ|联系我们|豆豆网 ( 苏ICP备20004746号-1 )

GMT+8, 2025-12-17 09:50 , Processed in 0.015214 second(s), 27 queries .

本站所有内容均由网友自主分享,如有侵权内容或者违法行为,请及时联系站长删除,本站将根据实际情况进行积分奖励!请查看:免责声明

快速回复 返回顶部 返回列表