豆豆网

 找回密码
 立即注册

QQ登录

只需一步,快速开始

查看: 1601|回复: 0

中建封闭式楼梯施工工法(幼儿园建筑面积)

[复制链接]

0

主题

0

帖子

1094

积分

超级版主

Rank: 8Rank: 8

积分
1094
发表于 2021-1-12 21:04:45 | 显示全部楼层 |阅读模式

该帖子包含附件可供参考学习和下载,您可以 搜索 更多您想要的资源


该附件为 中建封闭式楼梯施工工法 ,doc格式

概况:
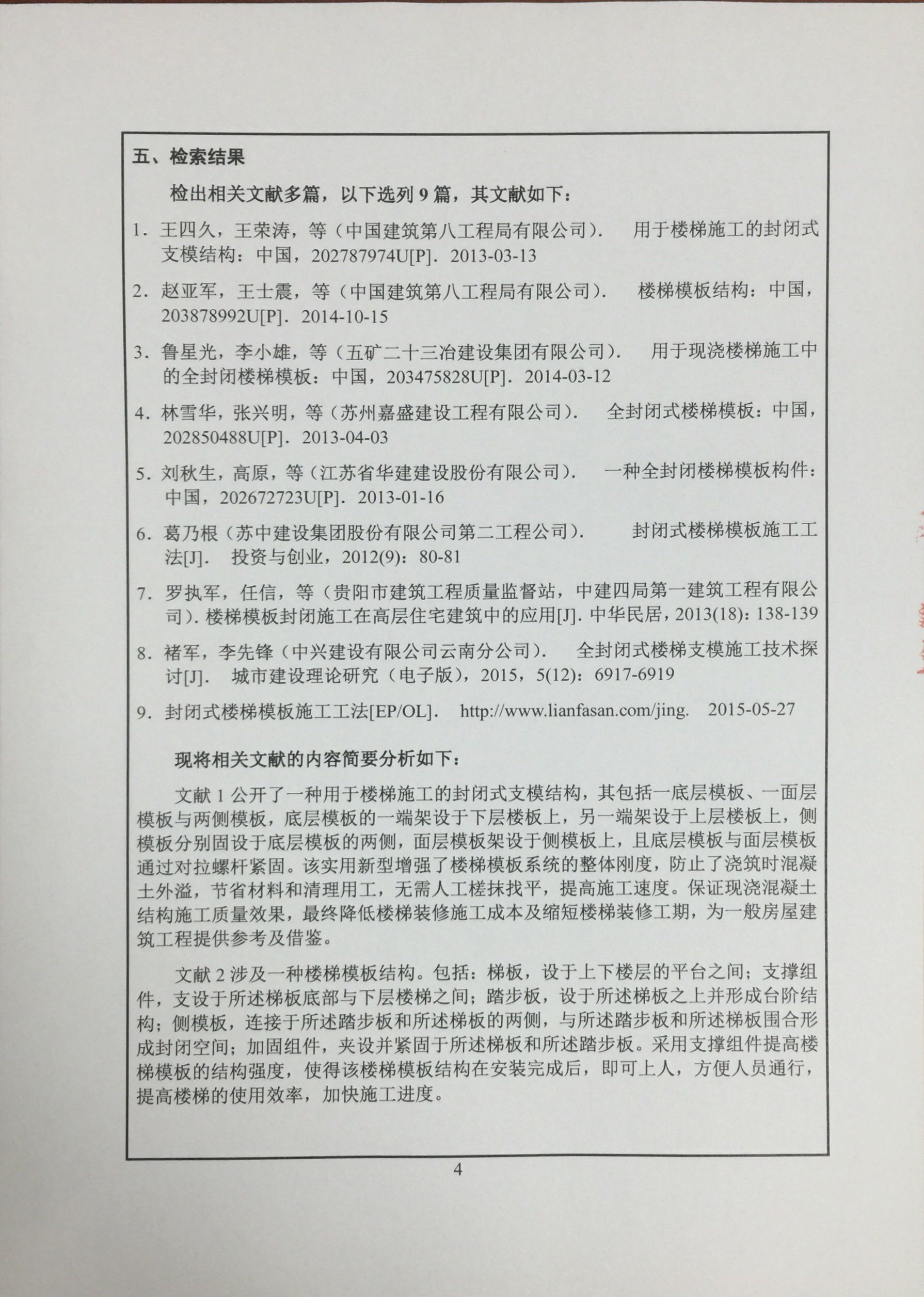
由中国建筑第八工程局有限公司承建的海蓝福源东二区西区项目占地面积362288.48m2,总建筑面积480725.99m2,包括别墅和高层公寓等物业类型,其中:别墅347栋,建筑面积133162.47m2;高层公寓12栋,建筑面积28.159664万m2,地下车库建筑面积6.231万m2、会所建筑面积1495.83m2,幼儿园建筑面积2161.05m2。
该项目属群体建筑工程,量大面广。工程现浇混凝土楼梯结构共有403处,模板铺设面积合计15442m2,混凝土浇筑方量达到1352m3,工程量大,工期紧,质量要求高。由于工程量大,工期紧,质量要求高,如何保证楼梯结构浇筑效果,为楼梯精装修提供良好的工作面,是该项目一个技术重点。

中建封闭式楼梯施工工法
中建封闭式楼梯施工工法

6  实用新型 用于楼梯施工的封闭式支模结构.jpg
6 实用新型 用于楼梯施工的封闭式支模结构.jpg
img_3082.jpg
img_3082.jpg
img_3083.jpg
img_3083.jpg
img_3084.jpg
img_3084.jpg
img_3085.jpg
img_3085.jpg
img_3086.jpg
img_3086.jpg
img_3087.jpg
img_3087.jpg
img_3088.jpg
img_3088.jpg
img_3089.jpg
img_3089.jpg
以上是部分图纸截图,有些图框没有放大后再截图,可能截图里不清晰或者看不到内容,您可以在下载后查看具体内容

附件2099v11ewcs0fce2fe21sc2.rar

8.61 MB

下载  售价: 100 积分    赚积分

幼儿园建筑面积相关帖子

回复

使用道具 举报

您需要登录后才可以回帖 登录 | 立即注册

本版积分规则

QQ|联系我们|豆豆网 ( 苏ICP备20004746号-1 )

GMT+8, 2025-11-5 03:31 , Processed in 0.015227 second(s), 27 queries .

本站所有内容均由网友自主分享,如有侵权内容或者违法行为,请及时联系站长删除,本站将根据实际情况进行积分奖励!请查看:免责声明

快速回复 返回顶部 返回列表