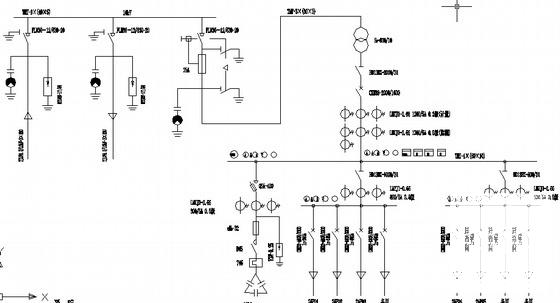
大型商场配电系统CAD施工图纸
- 发布时间:2021-05-07
- 评论次数:0
- 浏览次数:0
- 文件大小:0.52 MB
- 收藏次数:0
-
文件名称:
附件-995857909908555089807.rar
大型商场施工图下载
- 一份地下大型商场电气CAD施工图纸(照明配电系统)
- 4层大型商场电气CAD图纸(动力配电系统)
- [CAD图纸]白马多层大型商场强电和弱电系统设计(10kv变配电系统)
- 商铺配电系统图纸.
- 大型商场电气CAD施工图纸(消防联动控制系统)(dwg)
- 3层大型商场空调通风施工平面CAD图纸(全空气系统)(dwg)
- 大型商场综合建筑空调及通风排烟系统设计施工CAD图纸
- 配电系统CAD图纸(dwg)
- 工程配电室配电系统设计CAD图纸.dwg
- 大型商场电气CAD图纸(dwg)
- 大型商场消防CAD图纸(dwg)
- 大型商场电气设计CAD图纸(弱电系统).dwg
- 大型商场全套电气图纸cad平面图及系统图,布置图
- 大型商场建筑设计CAD施工图纸
- 大型商场弱电CAD施工图纸(dwg)
- 11层大型商场建筑施工CAD图纸
- 大型商场空调通风施工CAD图纸
- 多层大型商场建筑电气全套施工CAD图纸
- 大型商场中央空调CAD施工图纸
- 超市装饰电气CAD图纸(配电系统)
全部评论
评论网友评论仅友表达个人看法,并不表明本站同意其观点,不得发布违反法律法规的内容!
