豆豆网

 找回密码
 立即注册

QQ登录

只需一步,快速开始

查看: 1027|回复: 0

小学景观工程施工图纸cad平面布置图

[复制链接]

0

主题

0

帖子

1398

积分

超级版主

Rank: 8Rank: 8

积分
1398
发表于 2022-1-19 21:31:03 | 显示全部楼层 |阅读模式

该帖子包含附件可供参考学习和下载,您可以 搜索 更多您想要的资源


  • 绿地类型:中小学校
  • 图纸设计深度 :施工图
  • 项目所在地:贵州
  • 图纸设计格式:CAD2000
  • 参考图纸:46张
  • 设计年代:近代
  • 景观设施:座凳座椅,景墙围墙,栏杆,树池花坛花钵,雕塑,景观照明,铺装设计,健身运动设施
该附件是 [贵阳]某小学景观工程施工图纸(CAD 46页)
主要内容包括:学校主入口节点大样、教学楼入口台阶节点大样、篮球场大样、网球场、羽毛球场大样、田径场看台节点大样、围墙大样、钢丝网围栏、栏杆大样、孔子雕塑基础做法大样、沥青道路与道牙花池处节点大样,树池详图、景观绿化部分、景观水电部分
总平面图.jpg
乔木配置平面图.jpg
灌木地被平面布置图.jpg
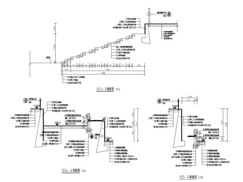
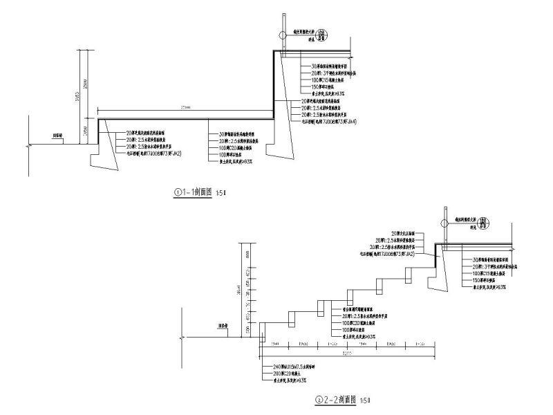
田径场看台节点大样一.jpg
田径场看台节点大样二.jpg
田径场看台节点大样三.jpg
篮球场、田径场、网球场、羽毛球场基础大样.jpg
围墙大样.jpg
孔子雕塑基础做法大样.jpg
总平面图
总平面图
乔木配置平面图
乔木配置平面图
灌木地被平面布置图
灌木地被平面布置图
田径场看台节点大样一
田径场看台节点大样一
田径场看台节点大样二
田径场看台节点大样二
田径场看台节点大样三
田径场看台节点大样三
篮球场、田径场、网球场、羽毛球场基础大样
篮球场、田径场、网球场、羽毛球场基础大样
围墙大样
围墙大样
孔子雕塑基础做法大样
孔子雕塑基础做法大样
以上是部分图纸截图,有些图框没有放大后再截图,可能截图里不清晰或者看不到内容,您可以在下载后查看具体内容

附件2099v11cdfwwc0fe1ssfefe.rar

30.96 MB

下载  售价: 100 积分    赚积分

相关帖子

回复

使用道具 举报

您需要登录后才可以回帖 登录 | 立即注册

本版积分规则

QQ|联系我们|豆豆网 ( 苏ICP备20004746号-1 )

GMT+8, 2025-12-28 12:00 , Processed in 0.018067 second(s), 27 queries .

本站所有内容均由网友自主分享,如有侵权内容或者违法行为,请及时联系站长删除,本站将根据实际情况进行积分奖励!请查看:免责声明

快速回复 返回顶部 返回列表