豆豆网

 找回密码
 立即注册

QQ登录

只需一步,快速开始

查看: 3512|回复: 0

一份6层栋工业厂房综合项目空调通风及防排烟系统设计CAD施工图纸

[复制链接]

0

主题

0

帖子

1737

积分

超级版主

Rank: 8Rank: 8

积分
1737
发表于 2020-2-27 10:45:01 | 显示全部楼层 |阅读模式

该帖子包含附件可供参考学习和下载,您可以 搜索 更多您想要的资源


  • 附件设计说明:有
  • 建筑类别:工业建筑
  • 建筑高度类型:多层建筑
  • 建筑面积 :19153.8平方米
  • 建筑地上层数:6层
  • 建筑地下层数:1层
  • 图纸设计深度: 施工图
  • 参考图纸:25张
  • 设计年代:近代
  • 设计内容:空调,通风,防排烟,冷热源,机房,其它
  • 冷热源:电动压缩式冷水机组,空气调节器
  • 水系统:单式泵,同程式
  • 送风方式:散流器送风
  • 节点大样:风机盘管
  • 项目所在地:浙江

一、项目概要:
该项目位于浙江省,是一个多栋工业厂房综合项目,多层教育行政综合楼,地上6层,地下一层,总建筑面积19153.8m2。
图纸内容主要包含设计施工说明,主要设备材料表及图例,空调系统流程图,空调水系统图,末端水管接管大样图,空调水管平面图,空调冷媒管 平面图 ,通风平I面图等...

二、空调系统:
1.冷热源:采用风冷涡旋式模块化冷水机组,直流变频多联机系统...
2.风系统:...
3.水系统:采用一次泵定频,异程式系统...

三、通风防排烟系统:
男、女卫生间、茶水间设置机械排风系统,分别选用天花板用管道式换气扇一台,吊装在房间吊顶内,排风直接排出室外。
配电间设置机械排风系统,选用壁式轴流风机一台,贴梁底安装在房间隔墙上...

图纸展示:
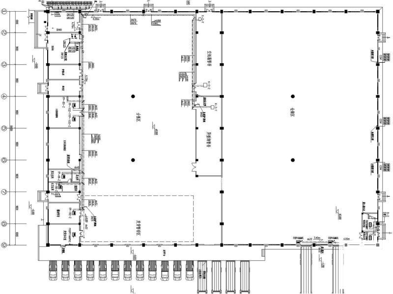
联合工房一层空调、通风平面图
联合工房一层空调水管平面图
联合工房二层空调、通风平面图
联合工房二层空调冷媒管平面图
联合工房空调水系统图
联合工房空调系统流程图
工业厂房空调设计 - 1
第 1 张图
工业厂房空调设计 - 2
第 2 张图
工业厂房空调设计 - 3
第 3 张图
工业厂房空调设计 - 4
第 4 张图
工业厂房空调设计 - 5
第 5 张图
工业厂房空调设计 - 6
第 6 张图
以上是部分图纸截图,有些图框没有放大后再截图,可能截图里不清晰或者看不到内容,您可以在下载后查看具体内容

温馨提示:该资料由网友于2020-2-27 10:45:01上传分享,您可以下载该资料进行学习和参考,如有侵权内容或者违法行为,请及时联系站长删除,如有疑问,您可以在暖通空调专区发帖交流相关知识。

附件2099v11ede21csf1fcdss0defd.rar

6.66 MB

下载  售价: 100 积分    赚积分

工业厂房空调设计相关帖子

回复

使用道具 举报

您需要登录后才可以回帖 登录 | 立即注册

本版积分规则

QQ|联系我们|豆豆网 ( 苏ICP备20004746号-1 )

GMT+8, 2025-12-28 01:12 , Processed in 0.016415 second(s), 28 queries .

本站所有内容均由网友自主分享,如有侵权内容或者违法行为,请及时联系站长删除,本站将根据实际情况进行积分奖励!请查看:免责声明

快速回复 返回顶部 返回列表